

各位考生:
山东省2026年普通高等教育专科升本科招生考试(以下简称专升本考试)将于3月28日至29日进行,为助力广大考生顺利考试,现将有关事项提醒如下:
一、做好考试准备,从容规范应考
(一)及时打印准考证。考生可于3月24日至3月29日(每天9:00—17:00,考试当天提前1小时开放准考证打印)登录报名网站(https://zsb.sdzk.cn)打印准考证,准考证上的个人信息、考试时间、考点地址、考生须知等内容十分重要,请认真阅读核对。请注意:准考证正反两面在使用期间均不得涂改或书写,不能转让或顶替使用,要妥善保管准考证,后续成绩查询、录取报到均需使用。
(二)备好个人证件。本次考试入场的指定证件为准考证、有效期内的居民身份证[港澳台考生可持港澳台居民居住证、港澳居民来往内地通行证、台湾居民来往大陆通行证(五年有效期)]。因手机禁止带入考点,无法通过查看手机内的电子身份证核验身份,故电子身份证不作为考试入场有效证件使用。身份证丢失或正在办理中的考生,须携带有效期内的临时身份证或公安部门开具的带有照片的临时身份证明入场。
(三)规范携带考试用具。考生只能携带准考证上允许携带的考试用具进入考场,严禁携带手机等各类通讯工具、智能眼镜、手表、电子存储记忆录放设备、发送接收设备、耳机、书包、学习资料、稿纸、涂改液、修正带、计算器、计算尺等规定以外的物品进入考点封闭区和考场。请考生不要携带钥匙、充电器、磁卡、打火机以及金属制作的手镯、戒指、项链、发卡等物品,尽量不穿戴有金属装饰品的衣服、鞋帽等,避免反复安检,影响正常入场考试。考试期间,考点可提供饮水服务,考生若携带水杯、水瓶,应为透明、非金属材质。请考生尽量不携带与考试无关物品,避免丢失。
二、严守考试纪律,诚实守信应考
(一)遵守考试时间。专升本考试上午9:00、下午14:00开考。根据考试管理规定,迟到考生不得进入考点参加当次科目考试。请牢记考试时间,合理规划安排,尽量提前到达考点,留足入场检查时间。为确保安全,考生到达考点后不得在考点周围逗留、聚集,应尽快有序入场。考试结束前不得交卷离场,考试结束后请有序离场。
(二)诚信守纪考试。考试期间,全省所有考场均实行全覆盖、全时段网上监控录像,监控视频和后期录像回放都将作为认定考试违规的依据。请考生按照考点统一发出的考试指令进行考试(考场内挂钟时间仅供参考),开考信号发出前和结束信号发出后,切勿动笔答题。根据有关规定,一旦被认定为抢答、拖答等考试违纪行为,将取消当科次考试成绩,请考生合理分配时间,务必注意不要在此时“争分夺秒”,否则将会因小失大!试题、答题卡、草稿纸等均属于涉考材料,不允许以任何形式拍照传出或带离考场。
(三)严惩违纪作弊。专升本考试是国家教育考试,是普通高校招生考试的重要组成部分,《国家教育考试违规处理办法》(教育部令第33号)、《中华人民共和国刑法修正案(九)》、《最高人民法院、最高人民检察院关于办理组织考试作弊等刑事案件适用法律若干问题的解释》等法律法规均对考试违纪作弊行为有严厉的处罚规定。需要特别注意,考试过程中考生如携带手机等具有发送或者接收信息功能的设备,无论使用与否,均将认定为考试作弊并受到严惩。考试过程中使用手机等设备拍摄试题、答题卡等,通过QQ、微信群及其他网络平台发布信息、传播试题及答案,涉嫌违法犯罪的,将由相关部门依法追究法律责任。考试作弊后果严重,将导致本次考试所有科目的成绩无效,并按规定通报生源高校,由生源高校依据校规校纪等有关规定严肃处理。为避免将来的学习、工作和生活受到影响,请务必严格遵守考试纪律,切莫心存侥幸,一步踏错,抱憾终身。
三、防范涉考骗局,谨防上当受骗
每逢考试,社会上总有不法分子通过散布“助考”信息等各种方式和手段骗取考生钱财,如利用网络、小广告等兜售所谓“专升本真题”“作弊工具”等。请广大考生务必提高警惕,坚决不相信、不参与“助考”违法犯罪活动。请广大考生讲诚信、守纪律,自觉维护公平正义,共同营造风清气正的考试环境。
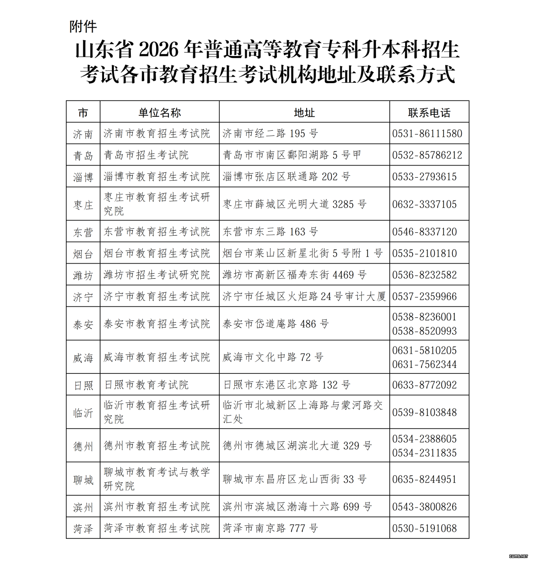
考试期间,如发现涉考违法违规行为,请向公安机关报警并向我院举报,举报电话:0531-86162757,邮箱:jubao@sdzk.cn。业务咨询请联系各市教育招生考试机构(联系方式见附件)或山东省教育招生考试综合咨询平台,咨询电话:0531-86162753、81916021。
四、及时关注信息,按时查询成绩
专升本考试成绩定于4月21日10:00后公布。届时,考生可通过山东省教育招生考试院官网,登录成绩查询平台(https://cx.sdzk.cn/)查询本人考试成绩。志愿填报及录取相关事宜另行公布。
祝各位考生考试平安顺利,取得理想成绩!

山东省教育招生考试院
2026年3月19日







